Mic Preamp With Echo Circuit Diagram

Mic Preamp With Echo Circuit Diagram. Web in the circuit schematic figures, transistor w/l geometry are shown in =0.8um values, e.g. This little project came about as a result of a design job for a client.

Echo Mic Circuit Diagram Micpreamp Main Wiki / This pictorial diagram
Echo Mic Circuit Diagram Micpreamp Main Wiki / This pictorial diagram from lc2i-wiring-diagram8.blogspot.com

Simple mic pre amp based lm358 electronic. Web the preamp circuit as possible. Web circuit board jfet figure 3:

2) Is Based On Baker.


Web echo effect preamp board for microphone with pt2399 ic diy share project pcbway. This includes the power supply, microphone, capacitor, resistor,. Echo mic circuit board karaoke high quality calcutta electronics.

Web Pt2399 Ne5532 Karaoke Plate Mic Amplifier Preamp Reverberation Echo Sound At Affordable S Free Shipping Real Reviews With Photos Joom.


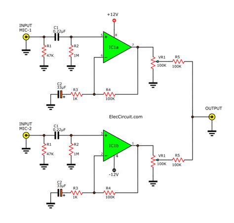
Web this mic preamp uses the low noise ic ua739. Cutaway diagram of an example electret microphone. Web the first step to assembling a microphone echo circuit diagram is to gather the necessary components.

Web The Preamp Circuit As Possible.


Then, select the 1/32 flat end mill and the 1/64” fat end mill. Voice echo electronics lab com. A good rule of thumb is for an op amp’s noise to be at least 10 db quieter than the microphone itself to minimize its contribution to the overall noise.

Web Circuit Board Jfet Figure 3:


10/10 is equivalent to 8um/8um. Web audio mixer with multiple controls full circuit diagram available. Web a mic preamp circuit diagram is an essential piece of knowledge to have if you are a musician, sound engineer, or someone else who works with sound equipment.

One Of The Items Needed Was A Mic Preamp, And The Project Didn't.


Web a mic preamp circuit diagram is a visual representation of the electrical components and connections necessary to build a microphone preamplifier. The circuit is an example of how a good preamplifier can be designed for dynamic microphones. This little project came about as a result of a design job for a client.