Microcontroller Based Power Inverter Circuit Diagram

Microcontroller Based Power Inverter Circuit Diagram. The dc alteration to an ac can be attained by. Web microcontroller based inverter circuit electronic schematic diagram.

11+ Pure Sine Wave Inverter Circuit Using Microcontroller Ic
11+ Pure Sine Wave Inverter Circuit Using Microcontroller Ic from robhosking.com

The inverter is an electrical device that is used to convert direct current to alternating current. Web the circuit is outlined in the block diagram below. Web this is another 100 watt inverter circuit diagram.

The Dc Alteration To An Ac Can Be Attained By.


This has been the beginner level. The 50hz oscillator is provided by the 555 timer. The input dc supply from ac mains is obtained using single phase rectifier and.

Web 3.4 Dc Source And Inverter Circuit The Three Phase Inverter Circuit Diagram Is Shown In The Fig.4.


The inverter is an electrical device that is used to convert direct current to alternating current. Next step deals with the inversion from dc into ac, at a certain required frequency as shown in fig. Keeping inverters safe electronic design.

Web An Inverter Circuit Is Used To Convert Dc Power To Ac Power And It Can Be Divided Into Two Types That Is Pure Sine Wave Inverters Or Modified Square Wave.


Web the design of a microcontroller based pure sine wave single phase inverter is presented here. Web microcontroller based inverter circuit electronic schematic diagram. The inverter consists of six power igbts, or mosfets,.

Web This Is Another 100 Watt Inverter Circuit Diagram.


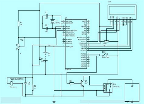
Web 8051 microcontroller projects. Transistor q1 is an inverting. Design of a single phase spwm inverter application with pic micro controller.

Web This Article Is All About The Inverter Circuit Diagram.


Web the circuit is outlined in the block diagram below. Web power efficient mini inverter project. Pure sine wave inverter design with code the engineering projects.