Microcontroller Based Projects With Circuit Diagram

Microcontroller Based Projects With Circuit Diagram. The 5v dc supply is given to the 40 pin of the microcontroller which drives the circuit. The avr microcontrollers are based on modified harvard risc architecture with separate memories for data and programs.

Pic18f4550 microcontroller Basic Tutorial projectiot123 Technology
Pic18f4550 microcontroller Basic Tutorial projectiot123 Technology from projectiot123.com

The avr microcontrollers are based on modified harvard risc architecture with separate memories for data and programs. Web the below list of pic tutorials and pic projects helps you to learn pic series of microcontrollers from very basic level to advanced applications. Web pic18f4550 microcontroller based projects;

Web The Below List Of Pic Tutorials And Pic Projects Helps You To Learn Pic Series Of Microcontrollers From Very Basic Level To Advanced Applications.


Pic10f series microcontroller based project. These avr based projects are explained thoroughly with the help of circuit diagrams, code, and. Web avr microcontroller based projects.

Web Detailed Tutorials And Projects Based On Avr Microcontroller.


In this article you will learn how to interface, analog to digital converter with 8051 microcontroller. It has clear explanations, schematics, & pictures of each project. Web pic microcontroller project book with more than 50 projects.

Web The Diagram Below Illustrates The Microcontroller System As A Collection Of Parts Or Devices With Three Features:


Microcontroller based circuits projects tutorials electronics and. Web the list of 8051 microcontroller projects for engineering students includes the following. Web microcontroller projects are electronic projects that use microcontrollers, which are small and programmable integrated circuits.

Free Download Source Code For.


The avr microcontrollers are based on modified harvard risc architecture with separate memories for data and programs. Web pic18f4550 microcontroller based projects; Microcontrollers are often used in.

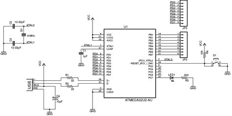
The 5V Dc Supply Is Given To The 40 Pin Of The Microcontroller Which Drives The Circuit.


Web free microcontroller based projects with circuit diagram, description and software using avr micro, pic controller and some other controllers. Web home automation project using embedded system pic microcontroller projects mepits. Web microcontroller based ding dong bell circuit diagram;