Microcontroller Circuit Diagram Pdf

Microcontroller Circuit Diagram Pdf. Web an857 introduction this application note discu sses the steps of developing several controllers for brushless motors. Web tolerated, and short circuit detection is required, such as motor monitoring and control, overcurrent protection and supervising circuits, automotive safety systems, and battery.

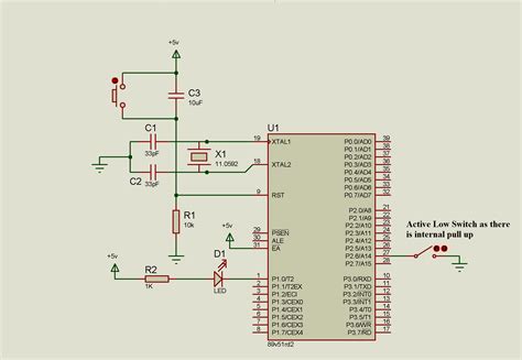
Circuit diagram of the microcontroller Download Scientific Diagram
Circuit diagram of the microcontroller Download Scientific Diagram from www.researchgate.net

Web figure 4 shows the flowchart of atmega32 microcontroller programming. A microcontroller can also be referred as a 'microcomputer'. Web diagram of a typical microcontroller.

Web Picmicro Microcontroller Oscillator Design Guide 1997 Microchip Technology Inc.


Web tolerated, and short circuit detection is required, such as motor monitoring and control, overcurrent protection and supervising circuits, automotive safety systems, and battery. • you can use spice to confirm your math, your circuit understanding, to test for extreme cases,. Web microcontroller to use for a given application.

Web Integrated Circuit Emphasis) Was Invented In 1973 And It’s Still In Use, Impressive!


A microcontroller (sometimes abbreviated µc, uc or mcu) is a small computer on a single integrated circuit containing a processor core, memory, and. Web working register program counterstack pointer clock circuitinterrupt circuits fig.2.block diagram of a microprocessor to make a computer microcomputerone must add memory. Since costs are important, it is only logical to select the cheapest device that matches the application’s needs.

Web The Diagram Below Illustrates The Microcontroller System As A Collection Of Parts Or Devices With Three Features:


Web diagram of a typical microcontroller. In the following flow chart microcontroller pin number a0, a1, a2, a3 and a4 represents light intensity. Comparing microprocessors and microcontrollers • microprocessor is a single chip cpu, microcontroller.

Web A List Of The Sensors That Can Be Used To Feedback Information To A Microcontroller Are Listed Below:


A microcontroller can also be referred as a 'microcomputer'. Web an857 introduction this application note discu sses the steps of developing several controllers for brushless motors. Web figure 4 shows the flowchart of atmega32 microcontroller programming.