Monkey Repeller Circuit Diagram

Monkey Repeller Circuit Diagram. Abstract in this paper, an. Oscillator’s frequency depends on the voltage applied to pin 9 and also on the capacitance of c3 which is connected to pins.

PPT Why Buying an Ultrasonic Monkey Repeller a Great Idea? PowerPoint
PPT Why Buying an Ultrasonic Monkey Repeller a Great Idea? PowerPoint from www.slideserve.com

Monkey repeller equipment at rs 3490 repellent id. Hemalatha professor, sree rama engineering college, tirupati, andhra pradesh. The circuit is design on the theory that pests like mosquito can be repelled by ultrasonic frequency around (20khz.

Monkey Repeller Equipment At Rs 3490 Repellent Id.


Web 1 circuit diagram 2 parts list 3 construction clues 4 lab note 5 & finally: Web the combination of the subsections’ circuits constituted the complete circuit of the ultrasonic bird repeller, (see figure 6). In constructing the device, a printed circuit board.

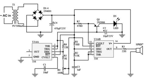
Web The Electronic Schematic Of The Ultrasonic Rat Repeller.


Oscillator’s frequency depends on the voltage applied to pin 9 and also on the capacitance of c3 which is connected to pins. Then there are electronic mosquito. Web electronic mosquito repellent circuit using 555 timer.

Web One Of The Example Of Pests Are Birds And Monkeys That Eat Plants And Its Products And Cause Harm To Farmers.


Web this is a simple ultrasonic mosquito repeller circuit diagram. Ultrasonic pest repellent circuit homemade projects rat tele net page 6 audio circuits next gr mouse repeller electronics mice sound factory. Hemalatha professor, sree rama engineering college, tirupati, andhra pradesh.

Web Various Mosquito Repellent Solutions Like Coils, Liquid Vaporizers, And Creams, All Have Possible Adverse Effects To Health.


The circuit is design on the theory that pests like mosquito can be repelled by ultrasonic frequency around (20khz. Design and construction of electronic pest repellent for use in homes. Abstract in this paper, an.

Web Fig 3.1 Block Diagram Of Proposed Work The Short Range Monkey Repeller Device Works With The Solar Power As Input And The System Generate An Ultrasonic.


The input of 220 volt ac from mains is directly given to the circuit; Web electronic rodent repeller circuit diagram 4 electrical equipment seekic com. Project title electronic pest repellent.